北理工在基因编辑治疗肿瘤方面取得进展

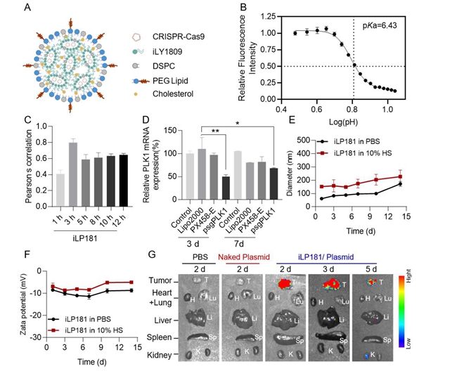
图1 iLP181/psgPLK1研究示意图及体内外效应研究
近日,北京理工大学前沿交叉科学研究院黄渊余课题组在可离子化脂质介导CRISPR/Cas9基因编辑元件的递送及其在肿瘤治疗中的功效研究方面取得重要研究进展。该研究成果以《Ionizable lipid-assisted efficient hepatic delivery of gene editing elements for oncotherapy》发表于生物医学领域顶级期刊《Bioactive Materials》(IF 2020=""14.593)。该论文第一作者为北京理工大学生命学院/前沿交叉科学研究院博士研究生李春辉、杨同仁及北京理工大学医工融合研究院翁郁华副研究员,通讯作者为黄渊余研究员。
CRISPR/Cas基因编辑技术的发展进入了一个充满希望的时代,为目前无法治愈的疾病提供了新的治疗方法。CRISPR/Cas的出现在一定程度上反映了人类基因编辑技术的重大进步,为进一步了解各种疾病的基因功能、潜在的生物学或病理机制、和最终开发新的治疗方案提供了一个有效而强大的平台。但CRISPR/Cas基因编辑系统需要进入到细胞才能发挥作用,如何高效入胞、并进一步从内涵体中高效逃逸到细胞质,是十分重要而挑战的科学问题。在生物分子的递送方面,可电离脂质纳米颗粒(iLNP)是最具应用前景的核酸递送载体。全球获批上市的第一种siRNA药物Onpattro®和Moderna、BioNTech开发的新冠肺炎mRNA疫苗(mRNA-1273, BNT162b2)都是脂质体制剂。同时,iLNP也是CRISPR/Cas最有效的递送系统,并已被用于向癌细胞、肝细胞、肺和大脑等组织递送基因编辑元件。
在这项研究中,研究人员开发了一种新型的可电离脂质纳米颗粒(iLNP),称为iLP181,和构建了一个同时表达Cas9蛋白和靶向PLK1(polo样激酶1)基因的sgRNA质粒,称为Cas9-sgPLK1或psgPLK1,并对iLP181递送Cas9-sgPLK1的效率和基因编辑情况进行了体外和体内研究。最后对iLP181/psgPLK1制剂在荷瘤小鼠的治疗效果和安全性进行了评价(图1)。
已有研究证明,递送载体系统的pKa值处于6.2至6.5时,通常可响应内涵体pH值改变迅速离子化,从而与内涵体膜成分中的阴离子脂质(如磷脂酰丝氨酸)发生相互作用,破坏内涵体膜稳定性,促使核酸分子从内涵体中逃逸到细胞质,同时释放核酸分子。该研究证明iLP181体系的pKa值为6.43,符合可离子化脂质体的要求(图1B)。荧光信号在细胞中的共定位分析证明,在iLP181/psgPLK1进入细胞3小时后表现出高效的内涵体逃逸(图1C)。进一步,研究人员对iLP181/psgPLK1在体外的长效基因编辑进行了评估,在HepG2-Luc细胞转染iLP181/psgPLK1后第7天仍可实现32%的基因编辑效率(图1D)。为了确定iLP181/psgPLK1是否具有较长时间的稳定性,研究人员还观察了iLP181/psgPLK1在不同缓冲溶液中的长时间稳定性。数据证明,iLP181/psgPLK1无论是在PBS缓冲溶液还是在含10%人体血清的缓冲溶液中,在长达14天的时间里都表现出较好的稳定性(图1E和F)。
随后,研究人员将iLP181/psgPLK1脂质纳米复合物经尾静脉注射到小鼠体内以评估其体内分布效果。数据显示,iLP181/psgPLK1在给药后的2-5天,都主要积聚在肿瘤部位(图1G),说明iLP181具有较好的肿瘤靶向性。同时,该论文还研究了该脂质体核酸体系的体内安全性,病理切片、血清生化等指标均表明该体系拥有良好的体内安全性。
综上所述,此项研究证明了iLP181可高效地将CRISPR/Cas系统递送至细胞及肿瘤组织,实现高效的基因编辑,并拥有良好的安全性。该研究不仅为CRISPR/Cas系统(甚至是其他生物活性分子)提供了一种高效、安全的脂质纳米载体,而且为肿瘤基因的DNA编辑提供了一种潜在的治疗方案。上述研究成果近日已提交专利申请。
附作者简介:
黄渊余,北京理工大学研究员、课题组长、博士生导师。研究兴趣主要围绕核酸技术与药物/疫苗展开。以通讯/第一作者在Signal Transduct Target Ther、Nano Lett、Nano Today、Adv Funct Mater等发表论文40余篇,IF>10论文20篇;共发表论文70余篇,撰写9部专著章节,申请12件专利,含多国授权PCT专利2件、在申请PCT专利1件。先后主持国家自然科学基金等项目10余项,入选北京市科技新星(2020),获得中美纳米医学与纳米生物技术学会“未来之星”奖(2019)等荣誉。是中国生物物理学会纳米生物学分会秘书长,另4个学会理事或委员;是Exploration副主编(Wiley出版)、Chinese Chemical Letters等多个期刊(青年)编委。
论文详情:
Chunhui Li#, Tongren Yang#, Yuhua Weng#, Mengjie Zhang, Deyao Zhao, Shuai Guo, Bo Hu, Wanxuan Shao, Xiaoxia Wang, Abid Hussain, Xing-Jie Liang, Yuanyu Huang∗. Ionizable lipid-assisted efficient hepatic delivery of gene editing elements for oncotherapy. Bioact Mater. 2021, x(x): xxxx-xxxx.
DOI: 10.1016/j.bioactmat.2021.05.051
教师主页: https://www.x-mol.com/groups/Yuanyu_Huang-BIT
论文链接: https://www.sciencedirect.com/science/article/pii/S2452199X21002723#appsec1
